发表时间:2025-12-04 11:40:52 浏览:0
体坛周报全媒体原创
12月3日,中国足球职业联赛联合会发布了《中国足球职业联赛联合会关于印发中国足球职业联赛俱乐部财务约定指标的通知》,该文件是2021年中国足协发布的《关于发布2021-2023赛季中超联赛俱乐部财务约定指标的通知、关于发布2021-2023赛季中甲联赛俱乐部财务约定指标的通知、关于发布2021-2023赛季中乙联赛俱乐部财务约定指标的通知》的替代性规定。

相比较前一个版本,新版《中国足球职业联赛联合会关于印发中国足球职业联赛俱乐部财务约定指标的通知》主要变化部分:
1、入籍球员薪酬限额
如中超俱乐部选择本俱乐部的入籍球员按外籍球员标准执行薪酬限额,则外籍球员单个财年薪酬总额上限增加200万欧元,同时除入籍球员外的外籍球员薪酬总额不得超过(税前欧元)1,000万;中甲俱乐部选择本俱乐部的入籍球员按外籍球员标准执行薪酬限额,则外籍球员单个财年薪酬总额上限增加80万欧元,同时除入籍球员外的外籍球员薪酬总额不得超过(税前欧元)400万。
2、国内球员个人薪酬限额部分,增加:
“同时报名中超及中乙联赛的国内U21球员,个人薪酬按中超俱乐部国内球员个人薪酬限额标准执行。如其个人薪酬超过中乙俱乐部国内球员个人薪酬限额,则按照中乙俱乐部国内球员个人薪酬上限,计入参加中乙联赛的中超俱乐部B队单个财年总支出与国内球员平均薪酬。”
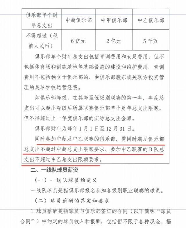
3、同时参加中超及中乙联赛的俱乐部,需同时满足俱乐部总支出不超过中超总支出限额要求、参加中乙联赛的B队总支出不超过中乙总支出限额要求。



丑闻!北京国安名将被曝参与赌球,曾下注3百万,如今成球队高管
中超升班马官宣新帅:38岁本土菜鸟教练上任,还花了“转会费”
官方:刘殿座当选2025赛季中超最佳守门员,本赛季中超实现10次零封
辽宁争夺90万欧中场,J联赛银靴或空降中超,国安多位功勋离队
亚冠精英赛6轮积分榜:中超3队倒数仅2队有出线希望,4队积分上双
今晚开踢!亚冠精英联赛年度收官战:申花客战广岛力争3分完美收官
韦世豪“恶斗”酒井高德!手指对手怒骂,记者:蓉城中超外战标兵
蓉城守住中超尊严:日本队不可怕,敢拼就能拿分!上海双雄应反思